Tokenomics
NettyWorth is the first AI-powered loan infrastructure, enabling loan matching, refinancing, and open integrations for Tokens, NFTs, and Prediction Market Assets.
At the core of NettyWorth’s innovation is its AI technology that automates borrowing and lending across on-chain assets. NettyWorth enables intelligent loan matching helping borrowers secure the best offers and giving lenders the ability to improve existing loans through refinancing. The result is a secure, efficient, and scalable DeFi infrastructure that maximizes returns and increases liquidity.
NettyWorth API/SDK enables dApps to launch their own loan marketplaces. By leveraging NettyWorth’s AI-loan infrastructure, dApps can generate new revenue streams while providing users with access to liquidity.
By aligning trust, user-centricity, and innovation, NettyWorth is redefining on-chain loans, setting a new standard for sustainable growth in the decentralized economy.
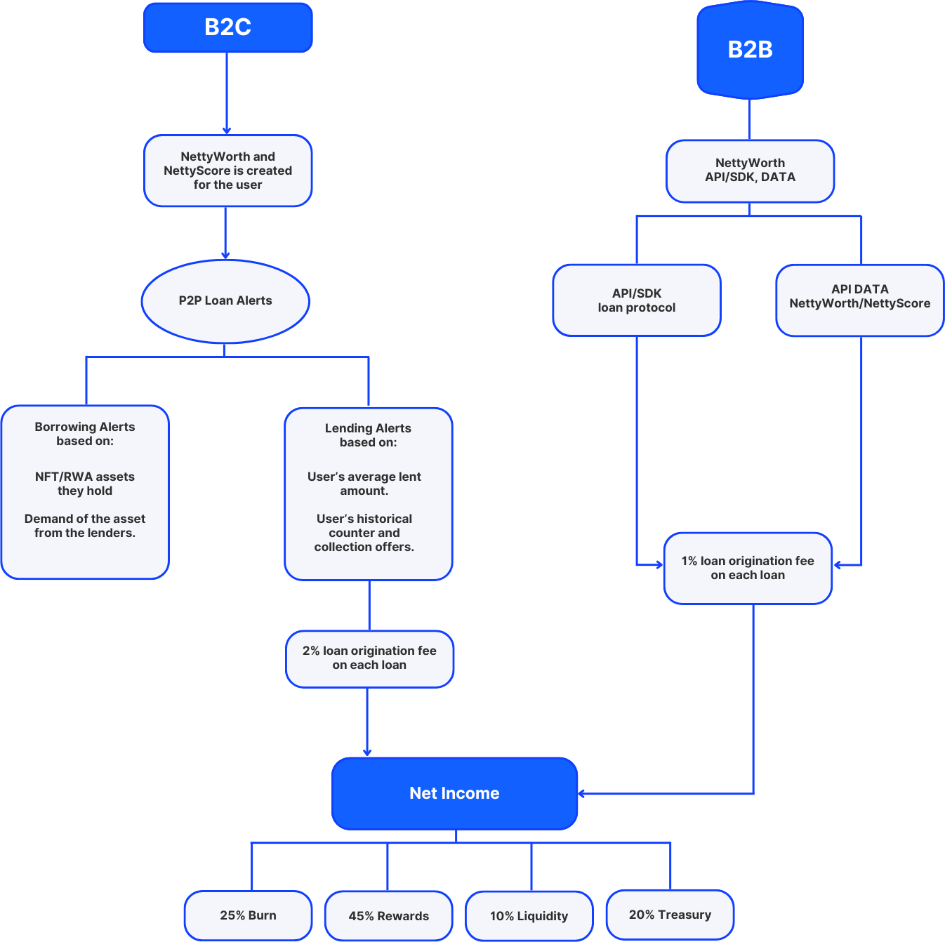
Business Model

NettyWorth employs a fee structure designed to support ecosystem growth and reward participation:
B2C Loan Marketplace: A 2% origination fee is applied to each loan, providing a smooth and efficient lending experience for individual users.
B2B SDK/API Integration: NettyWorth simplifies integration for DApps, wallets, marketplaces, and games through its AI-Loan Protocol. A 1% origination fee is applied to each loan, improving the revenue model and strengthening the network effect between borrowers and lenders.
Fee allocation for ecosystem growth is divided as follows: 25% for token burns to reduce supply and increase value, 45% to reward active participants and encourage engagement, 10% to support liquidity for stability, and 20% to fund the treasury for future development.
This strategic approach ensures the protocol remains innovative, sustainable, and beneficial for the entire NettyWorth community.

Distribution of Value to Token Holders: Bonuses and rewards are offered to encourage participation based on engagement activity, with staking rewards provided to incentivize longer-holding behavior.
Deflationary Supply: A proactive measure to create a deflationary impact on the token price. Revenue allocated to the Buyback and Burn pool is automatically and transparently utilized to repurchase $NETTY tokens from the market, removing them from circulation.
Reward Model

Our reward model is designed to incentivize both initial engagement(Onboarding) and ongoing participation (Retention) on the NettyWorth protocol. The rewards are bifurcated into two main categories:
-
One-Time Bonuses/Rewards These rewards are granted upon completing specific milestones or tasks on the protocol. a. Onboarding Rewards: Users receive an Onboarding Bonus upon signing up, connecting their wallet, and creating their NettyWorth profile and score. b. Milestone Achievement Rewards: These bonuses are awarded for reaching specific milestones on the protocol.
-
Ongoing Engagement-Based Rewards These rewards encourage continuous user engagement and active participation on the protocol. a. Lending Rewards: Lenders will receive rewards for each loan they process. They will also earn more tokens for providing larger loans on the protocol. b. Borrowing Rewards: Borrowers will be rewarded for paying their loans early and on time. c. Yield Farming Rewards: For earning Yield Farming rewards, Users will have to put their $NETTY/WETH liquidity in LP on major DEX’s like Uniswap, Pancake, Sushiswap. After that, users will need to lock their LP tokens in a staking contract to get the boosted yield.
Governance Mechanism
Governance Participation: Holders of NettyWorth tokens ($NETTY) can participate in governance by voting on important decisions regarding protocol upgrades, new features, fee structures, and more.
Proposal Submission: Token holders can submit proposals for community consideration, such as changes to the NettyWorth protocol or new partnership opportunities.
NettyWorth’s Revenue Distribution: NettyWorth adopts a comprehensive revenue distribution model, channeling its share of earnings from each product into four distinct pools, each serving a strategic purpose:
Token Allocation

Token Name: $NETTY Total Supply: 500,000,000 Tokens
Seed
Allocation: 10% ( 50,000,000 Tokens) $10 Million Valuation
Distribution: 5% unlocked at TGE, followed by a 3-month cliff, then monthly release over 18 months.
Purpose: Growth funding to support scaling, marketing efforts, and strategic partnerships. This round is key for accelerating user adoption and expanding the protocol’s ecosystem.
Strategic + Marketing
Allocation: 23% (115,000,000 Tokens) $25 Million Valuation
Distribution: 5% unlocked at TGE, followed by a 2-month cliff, then monthly release over 18 months.
Purpose: Align with strategic partners who can add value through integration, technology partnerships, or market access, ensuring that NettyWorth has the resources and relationships to grow.
Public Sale
Allocation: 1% (5,000,000 Tokens) $30 Million Valuation
Distribution: 10% unlocked at TGE, followed by a 1-month cliff, then monthly release over 5 months.
Purpose: Public sale allocation aimed at key opinion leaders (KOLs) and community participants. This enhances visibility and adoption, providing a fair distribution to retail investors.
Team
Allocation: 15% (75,000,000 Tokens)
Distribution: 9-month cliff, then monthly linear release over the next 18 months.
Purpose: Incentivize and retain the team responsible for building and scaling NettyWorth. Long-term vesting ensures alignment with the project’s growth and sustainability.
Community
Allocation: 26% (130,000,000 Tokens)
Distribution: 5% unlocked at TGE, then monthly linear release over the next 72 months.
Purpose: Foster community engagement, governance participation, and ecosystem growth. Rewards users for participating in the protocol and contributing to its success.
Advisors
Advisors: 8% (40,000,000 Tokens)
Distribution: 6-month cliff, then monthly linear release over the next 15 months.
Purpose: Compensate advisors who provide strategic guidance, industry expertise, and networking opportunities, ensuring alignment with long-term goals.
Liquidity Pool
Allocation: 7% (35,000,000 Tokens)
Distribution: 25% unlocked at TGE, followed by monthly linear release over the next 60 months.
Purpose: Maintain liquidity on exchanges, ensuring smooth trading and minimal slippage for token holders. Provides market stability and supports ecosystem growth.
NettyWorth Treasury
NettyWorth Treasury: 10% (50,000,000 Tokens)
Distribution: 20% unlocked at TGE, 12-month cliff, followed by monthly linear release over the next 60 months.
Purpose: Reserved for future growth initiatives, partnerships, and unforeseen expenses. Ensures the protocol has ample resources to scale and adapt over time.
Additional Notes
Vesting Schedules: Implemented to ensure long-term commitment from contributors, investors, and advisors, and to mitigate risks of token dumping.
Gradual Token Release: Designed to maintain balanced distribution, preventing market saturation and supporting sustainable growth over time.
Community Engagement: The model focuses on rewarding contributors, attracting investments, and driving growth within the NettyWorth ecosystem.
NettyWorth’s tokenomics are structured to encourage token accumulation, foster community loyalty, and drive active engagement. These mechanisms enhance the value of $NETTY token and ensure the long-term growth and vibrancy of the NettyWorth ecosystem.
Updated about 1 month ago